应用类型:生活服务应用版本:v1.0.2 最新版
系统要求:苹果iOS, Android更新时间:2025-12-14
语言:简体中文开发商:深圳市值米科技有限公司
应用标签:
值米健康配合智能按摩器使用,实时监测睡眠与打鼾数据。蓝牙连接技术实现设备远程操控,个性化调节按摩参数。可视化图表清晰展示睡眠趋势,帮助改善作息习惯。从数据追踪到健康分析,全方位守护睡眠质量。
1、首次打开应用需点击确认协议弹窗,同意后方可进入主界面。
2、首页显示连接状态与电量信息,点击设备按钮可跳转管理。
3、设备界面点击添加按钮,即可开始扫描并连接新设备。
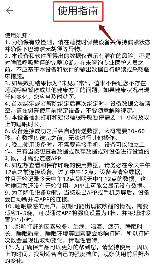
4、应用内提供使用指南与须知,便于用户快速掌握操作。
1、智能设备控制通过蓝牙快速连接下巴按摩器,支持按摩模式、力度、时长等参数远程调节,打造个性化的下巴按摩体验。
2、睡眠健康监测实时记录用户的睡眠时长、深度睡眠比例、翻身次数等关键指标,生成专业的睡眠质量评估报告。
3、鼾声分析系统内置高灵敏度声音传感器,自动识别并记录夜间打鼾频率与强度,帮助用户了解睡眠呼吸状况。
4、数据可视化将复杂的睡眠数据转化为直观的图表与趋势曲线,通过颜色区分与时间轴展示,便于用户理解睡眠状况变化。
1、连接稳定可靠采用优化的蓝牙连接协议,确保设备与手机间的数据传输稳定,按摩控制指令响应迅速无延迟。
2、操作简单直观针对中老年用户优化界面设计,核心功能如按摩控制、数据查看等操作路径简洁,新用户无需指导即可上手。
3、健康管理专业基于临床睡眠医学研究设计监测算法,提供科学的睡眠改善建议,帮助用户培养健康的睡眠习惯。
4、续航显示精准通过智能算法分析设备使用频率与功耗特征,准确预测剩余电量与使用时间,避免使用时突然断电。
1、按摩模式管理提供放松、紧致、舒缓等多种预设按摩方案,支持自定义按摩强度与时间,可保存个人偏好设置一键调用。
2、睡眠报告生成每日自动生成包含入睡时间、清醒次数、睡眠阶段等详细数据的睡眠报告,支持周报、月报等长期趋势分析。
3、健康提醒设置根据睡眠数据与目标,智能提醒最佳入睡时间、补水时间等健康节点,支持自定义提醒内容与方式。
4、设备状态监控实时显示按摩器电量、连接状态、固件版本等信息,支持低电量预警与固件在线升级,确保设备最佳性能。
值米健康通过智能设备控制、专业的睡眠监测与直观的数据可视化,为用户打造了一个便捷、科学的健康管理工具,其稳定的连接性能与简单的操作设计,让下巴按摩与睡眠改善变得更加智能与高效。
绝区零零号安比驱动盘及词条最强搭配推荐
03-13绝区零零号安比抽取建议|零号安比强度详细介绍
03-13绝区零零号安比四星五星音擎选择推荐
03-13绝区零零号安比毕业面板要多少 最佳毕业面板一览
03-13绝区零零号安比怎么配队|零号安比最强T0阵容推荐
03-13崩坏星穹铁道嗷呜嗷呜事务所简单好抄通关攻略
03-08崩坏星穹铁道3.1下半末日幻影12层满星配队推荐
03-08怪物猎人荒野免费造型券领取方式分享
03-08胜利女神妮姬2025年3月最新兑换码一览
03-08崩坏星穹铁道隐藏成就凶手来自局外达成攻略
03-08创世纪战M:阿修罗计画礼包兑换码汇总|兑换码使用教程
03-05尸鬼三国礼包兑换码汇总|兑换码使用教程
03-05命运圣契:少女的羁绊虚宝礼包码序号一览
03-05救世者之树新世界2025最新礼包码|兑换码使用教程
03-05主公冲冲冲2025最新礼包兑换码一览
03-05原神触摸10把剑柄解谜攻略|10把剑柄触摸顺序详解
03-05原神水仙十字剑怎么精炼|精炼材料获取方法
03-05怪物猎人荒野超美女生捏脸数据大全
03-05怪物猎人荒野男性角色捏脸推荐|捏脸数据导入教程
03-05怪物猎人荒野大小金冠高效速刷方法分享
03-05