发表时间:2024-03-23来源:网络
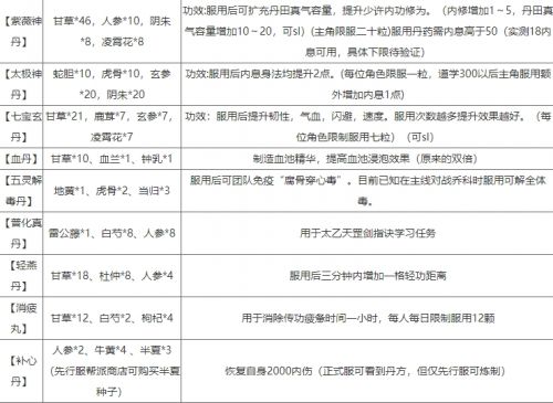
烟雨江湖丹药在游戏中是比较重要的,很多玩家不知道一些丹药的配方和作用,以及丹药的获取方式,这里整理了游戏最新版本的炼丹配方,在先行服中如有变动也会第一时间更新,下面就一起来看下具体攻略内容。

1、30级时获取“文皇经”可以额外增加熟练度;
2、完成药王谷支线“灵兰功”,激发该武功并修炼至三重,可以在炼丹时新增催动内力选项。每次催动内力消耗1点体力(并且可以在100炼制3种在150炼制4种以此类推,大大的降低了炼丹的难度。)
3、炼丹失败可以删档挽回损失的材料,炼丹升级建议多去南阳打工(低于20银两才可以打工)。
4、炼丹炸炉5次会开启成就,但炸炉会受伤,由于睡觉需要间隔一分钟,而炸炉顶多是重伤,所以想拿炸炉100次成就的,建议把伙伴都离阵,一次性炸个够,最后找个南阳老中医花钱疗伤就好了。(太乙弟子更方便)



上一篇:幻兽帕鲁饲料箱怎么做
下一篇:崩坏星穹铁道加拉赫突破材料有哪些
优居优住房产中介app官方版(优居找房)下载v4.3.2 安卓最新版
107.07MB |生活服务
纷享销客app官方版(更名纷享销客CRM)下载v9.7.6 安卓最新版
172.08MB |商务办公
虹蚁智控最新版下载v1.5.2 安卓版
57.93MB |生活服务
中鸽网赛事直播平台下载v2.5.09 安卓版
57.66MB |系统工具
四川政务服务一体化平台手机版(更名为天府通办)下载v5.1.2 安卓最新版
154.15MB |生活服务
钢之梦最新版本下载v5.8.5 安卓官方版
27.92MB |生活服务
合气网app下载v3.3.20 安卓版
36.64MB |商务办公
雷克萨斯elexusclub下载v3.96 安卓版
163.87MB |系统工具
2025-03-05
2025-03-05
2025-03-05
2025-03-05
2025-03-05
2025-03-05
2025-03-05
2025-03-05
2025-03-05
2025-03-05