发表时间:2024-04-08来源:网络
小野猫是零之战线游戏中的御三家之一,有着高破甲以及附带眩晕,可以达到奇袭的效果,玩家应该怎么搭配小野猫阵容比较好呢?接下来小编就为大家带来了零之战线小野猫阵容推荐,希望能够帮助到大家。
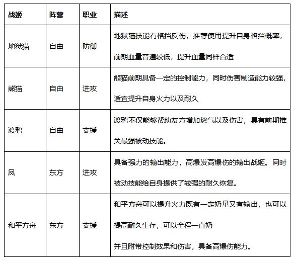
一、战姬介绍:
奇袭职业,技能多为单体高爆发,后排输出,生存能力较低。
二、挂载推荐:
扩大孔径Ⅱ或者厚重装甲Ⅱ
三、阵容推荐:
4自由+2东方激活光环属性:火力+20%,耐久+20%,减伤+10%
以上就是零之战线小野猫阵容推荐,更多零之战线精彩内容,敬请关注知识屋。
上一篇:零之战线SU-85阵容推荐
下一篇:零之战线熊猫自由阵营阵容推荐
优居优住房产中介app官方版(优居找房)下载v4.3.2 安卓最新版
107.07MB |生活服务
纷享销客app官方版(更名纷享销客CRM)下载v9.7.6 安卓最新版
172.08MB |商务办公
虹蚁智控最新版下载v1.5.2 安卓版
57.93MB |生活服务
中鸽网赛事直播平台下载v2.5.09 安卓版
57.66MB |系统工具
四川政务服务一体化平台手机版(更名为天府通办)下载v5.1.2 安卓最新版
154.15MB |生活服务
钢之梦最新版本下载v5.8.5 安卓官方版
27.92MB |生活服务
合气网app下载v3.3.20 安卓版
36.64MB |商务办公
雷克萨斯elexusclub下载v3.96 安卓版
163.87MB |系统工具
2025-03-05
2025-03-05
2025-03-05
2025-03-05
2025-03-05
2025-03-05
2025-03-05
2025-03-05
2025-03-05
2025-03-05